华联首页
Home
走进华联
Nav
专业领域
Nav
专业团队
Nav
华联案例
Nav
联系我们
Nav
加入华联
Nav
华联律所·民商胜诉案例:丈夫擅自打赏主播近180万,律师助力妻子追回夫妻共同财产|尉夏木律师
■
案件价值
本案的核心价值在于,法院明确支持了
配偶一方对于另一方在婚姻关系存续期间,基于不正当目的、擅自处分大额夫妻共同财产赠与婚外对象的行为,享有主张无效并请求返还的权利
。
判决不仅援引了
“公序良俗”
这一民法基本原则,否定了以“网络消费”为名掩盖不正当赠与的行为性质,更在实践中明确了此类案件中主播“分成收益”的举证责任分配规则。本案为处理因婚外情引发的财产纠纷提供了清晰的司法指引,有力地保护了婚姻中无辜一方的财产权益。
■
我所尉夏木律师代理的张三(化名)与李四(化名)系夫妻关系。2022年至2024年间,
张三(化名)
发现丈夫
李四(化名)
长期、频繁地向网络主播王五(化名)进行高额直播打赏,并通过微信进行多笔具有特殊含义的转账、发红包,总额高达近180万元。这些钱款来源于夫妻共同财产,甚至导致
丈夫
李四(化名)
背负债务,家庭被迫出售房产还债。
张三(化名)
调查后发现,丈夫
李四(化名)与
网络主播王五(化名)
在直播平台外以“老公”“老婆”互称,关系暧昧,
网络主播王五(化名)
甚至向丈夫
李四(化名)发送过私密视频。
张三(化名)
认为,丈夫的行为严重损害了其作为配偶的财产权益,故委托尉夏木律师提起诉讼,要求法院确认丈夫
李四(化名)对
网络主播王五(化名)
的赠与行为无效,并判令
网络主播王五(化名)
返还相应钱款。
法院判决丈夫
李四(化名)对
网络主播王五(化名)
的赠与行为无效,
网络主播王五(化名)
需向
张三(化名)
返还款项共计839,476.13元。
庭审中,双方围绕以下两个核心问题展开激烈辩论:
行为的法律性质:
丈夫
李四(化名)的打赏与转账,是单纯的网络服务消费,还是对
网络主播王五(化名)
的个人赠与?
原告(我方)观点:
打赏及转账行为,是丈夫
李四(化名)为维系和发展其与
网络主播王五(化名)
之间不正当的暧昧关系而作出的,具有明确的目的性和指向性,实质上是将夫妻共同财产无偿赠与婚外对象。
被告
网络主播王五(化名)
观点:打赏是用户与直播平台之间的消费合同关系,其作为主播仅获得劳务报酬;私下转账已全部返还或系借款,不构成赠与。
▼
行为的法律效力:
上述行为是否因违反法律规定而无效?
原告(我方)观点:
丈夫
李四(化名)未经配偶同意,将大额夫妻共同财产基于婚外不正当关系赠与第三者,严重违背了夫妻忠诚义务和公序良俗,依法应属无效。
被告
网络主播王五(化名)
观点:其作为主播无法核实打赏者的婚姻状况,丈夫
李四(化名)自称单身,其已尽合理注意义务,应受法律保护。
▼
上海市青浦区人民法院经审理,完全采纳了我方代理律师尉夏木的核心观点,作出了如下认定,实现了案件的“破局”:
定性为赠与:
法院认为,结合丈夫
李四(化名)与
网络主播王五(化名)
在微信中互称“老公”“老婆”、发送暧昧言论及私密视频等事实,双方关系已超越正常主播与粉丝的互动范畴。丈夫
李四(化名)的打赏行为旨在维系私下情感关系,构成赠与;含有“520”等特殊含义的微信转账、红包,亦应视为赠与。
认
定行为
无效:
法院明确指出,丈夫
李四(化名)为维持违反夫妻忠实义务的目的,将巨额夫妻共同财产赠与他人,违背了公序良俗,该赠与行为自始无效。对于
网络主播王五(化名)
以“不知情”为由的抗辩,法院认为,违背公序良俗的民事法律行为无效,不适用善意取得制度。
厘清返还金额:
对于微信转账、红包部分(121,204.05元),法院在核对双方往来记录后,支持了抵扣
网络主播王五(化名)
向丈夫
李四(化名)的转账(119,891.17元),最终判令
网络主播王五(化名)
返还差额 1,312.88元。
对于直播打赏部分(1,676,326.50元),因
网络主播王五(化名)
在法庭释明后,仍拒绝披露其从平台获取的实际收益分成比例,法院认定其承担举证不能的后果,支持我方主张的按打赏金额50%计算其获益(838,163.25元)并予以返还。
综上,
法院判决丈夫
李四(化名)对
网络主播王五(化名)
的赠与行为无效,
网络主播王五(化名)
需向张三(化名)返还款项共计839,476.13元。
作为本案原告
张三(化名)
的代理律师,我们制定了清晰、务实的诉讼策略:
夯实证据根基,还原
事实真相
:
本案胜诉的基础在于扎实的证据。我们指导当事人全面调取了丈夫
李四(化名)与
网络主播王五(化名)之间长达数年的微信聊天记录、转账流水,以及直播平台的打赏记录。这些证据完整地串联起二人从相识到发展暧昧关系,以及丈夫
李四(化名)为“冲人气”“做榜一大哥”而持续、高额打赏的全过程。特别是其中“我爱你”“结婚”等露骨对话及特殊金额转账,为法庭认定“赠与目的”提供了不可撼动的依据。
精准法律定性,击破“消费”伪装:
针对被告“打赏是消费”的抗辩,我们深入论证了法律关系的实质。指出在本案特定背景下,打赏已脱离单纯欣赏表演的对价范畴,转化为以金钱维系不正当情感关系的工具。这一观点最终被法院采纳,成为区分一般网络消费与特殊目的赠与的关键。
紧扣公序良俗,主张行为无效:
我们紧扣《民法典》第一百五十三条的核心精神,论证丈夫
李四(化名)的行为不仅侵害了配偶的平等财产处理权,更因其建立在违背夫妻忠实义务的基础上,直接冲击了社会基本的婚姻家庭伦理秩序,因而无效。这一主张直指行为本质,使得被告关于“不知情”“善意取得”等技术性抗辩失去根基。
巧用举证规则,锁定返还数额:
在打赏收益的具体金额上,我们主张根据行业惯例由主播与平台分成,并将举证责任合理引导至被告
网络主播王五(化名)
。当其无正当理由拒绝披露实际分成比例时,我们适时提出由法院根据我方主张的合理比例进行裁量。法院最终因被告举证不能而支持我方计算方式,这是诉讼技巧与法律规则的成功结合。
本案是一起典型的因婚外情引发的夫妻共同财产处分纠纷。它警示我们:
财产权
益的底
线:
夫妻共同财产并非一方可以随意处置的“私产
”。非因家庭日常生活需要,一方擅自将大额共同财产赠与婚外第三方,即便以“打赏”“馈赠”等名义,也可能被认定为无效。
证据意识至关重要:
权利人发现异常后,应第一时间有意识地、合法地固定和保存证据,如聊天记录、转账凭证、视听资料等,这是后续维权诉讼的基石。
法律不保护违背伦理的利益:
以“不知对方婚姻状况”为由,并不能使基于不正当关系获得的财产合法化。司法实践坚决维护公序良俗,对违背社会基本道德准则的财产流转行为给予否定性评价。
如果您或您的朋友面临类似困扰,不知如何捍卫自身合法权益,请及时寻求专业法律帮助。上海华联律师事务所尉夏木律师团队,专注于婚姻家事与财富保护领域,愿以专业的法律服务和坚定的立场,为您厘清纷争。
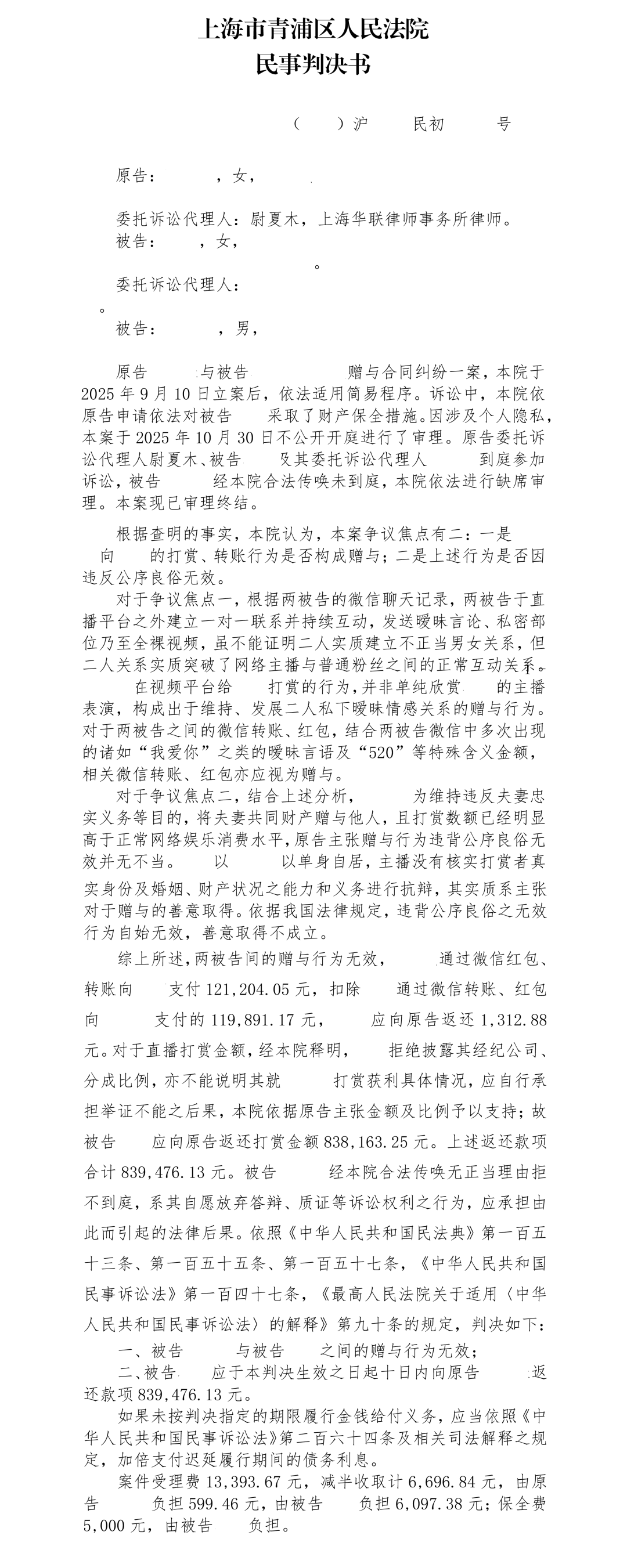
附:判决书节选
▼
▌执业领域
执业以来,帮助上百起家庭及企业解决了各类形式纠纷问题。曾参与并处理过千万财产分割问题,主导股权架构搭建等。擅长公司法业务及婚姻家庭类(含婚姻家事、遗产继承、同居期间财产及抚养权类纠纷等)等
本文旨在法规之一般性分析研究或信息分享,不构成对具体法律的分析研究和判断的任何成果,亦不作为对读者提供的任何建议或提供建议的任何基础。作者在此明确声明不对任何依据本文采取的任何作为或不作为承担责任。
邮箱:hualian@hualianlaw.com 微信公众号:上海市华联律师事务所 来访接待时间:10:00~16:00 来访预约电话:
400-862-8266
联系我们
上海办公室
上海市九江路333号金融广场8层